软件版权管理
总体原则
双轨制管理:区分开源代码和专有代码,采用不同的版权管理策略
全过程控制:从开发、贡献、发布到商业应用全链条管理
风险隔离:建立清晰的边界,防止知识产权污染
合规优先:确保符合开源许可证要求,避免法律风险
版权管理
1、核心法律文件体系
2、版权声明完善方案
/*!
* @file sensor_driver.c
* @brief 温度传感器驱动模块
*
* 版权声明 (Copyright Notice):
* Copyright (c) 2023-2025 [公司全称]. All rights reserved.
*
* 许可证信息 (License Information):
* SPDX-License-Identifier: [许可证标识符]
*
* 使用限制 (Usage Restrictions):
* 本文件受[公司名称]知识产权政策保护。未经明确授权,禁止:
* 1. 商业目的的复制、分发或修改
* 2. 反向工程、反编译或反汇编
* 3. 作为其他产品的组成部分进行集成
*
* 开源例外条款 (Open Source Exception):
* 当且仅当本文件作为[项目名称]的一部分,按照[许可证名称]许可证
* 的条款发布时,适用该开源许可证的规定。
*
* 修改历史 (Revision History):
* 2024-01-15 - 张三 - 创建初始版本
* 2024-03-20 - 李四 - 增加校准功能
*
* 贡献者声明 (Contributor Declaration):
* 我确认对本文件的贡献符合以下条件:
* 1. 拥有贡献内容的完整版权
* 2. 授权[公司名称]在开源和专有场景下使用
* 3. 不侵犯第三方知识产权
*/决策树
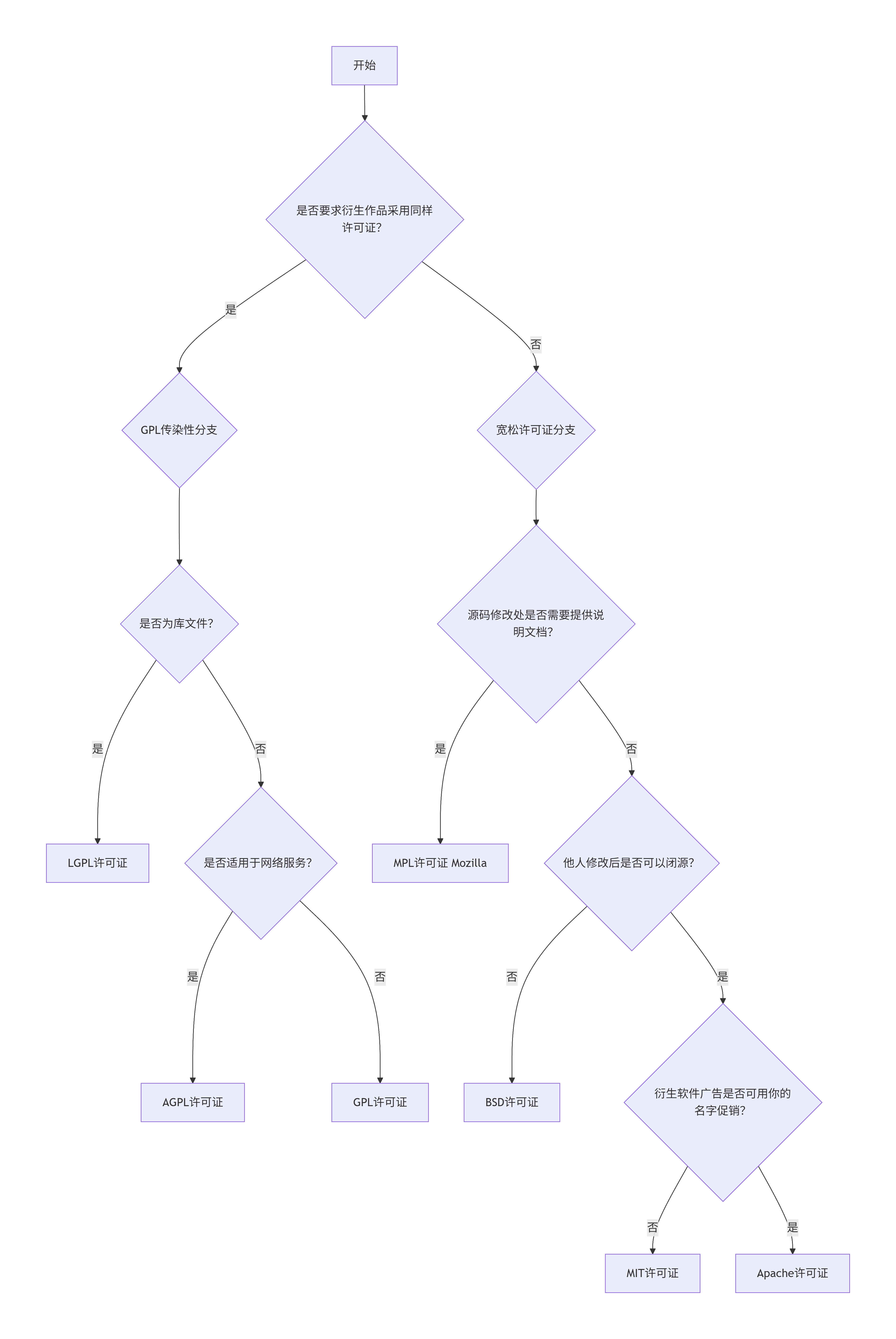
1、决策树逻辑解析

2、决策列表
3、常见问题解答
Q1: MIT和BSD有什么区别?
MIT:最简单,仅需保留版权声明
BSD 3-Clause:额外禁止用作者名字促销
BSD 2-Clause:更接近MIT,但来源不同
Q2: Apache 2.0比MIT好在哪里?
明确的专利授权条款
专利报复保护(起诉则失去授权)
更规范的文件结构要求
Q3: 什么情况下选LGPL而不是MIT?
希望确保对库本身的改进开源
但允许商业应用闭源使用
例如:开发一个希望被广泛采用的库
Q4: MPL和LGPL的区别?
MPL:文件级传染,其他文件可专有
LGPL:库级保护,动态链接应用可闭源
MPL更适合大型模块化项目
软件版权管理
https://www.ctuhub.top//archives/source-license-mgr